Тропосферная радиосвязь

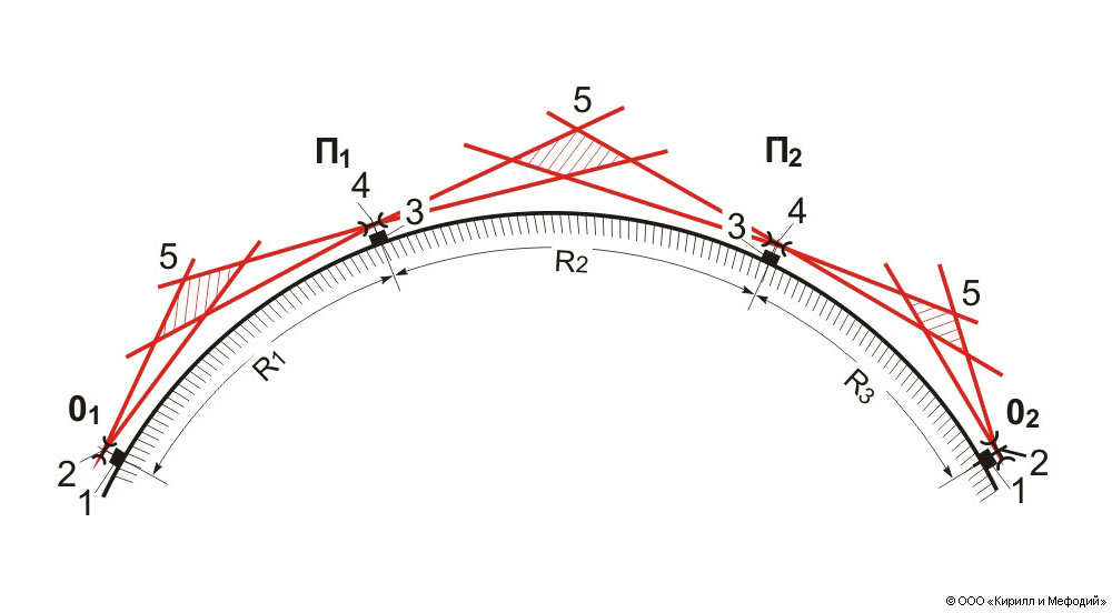
Схема радиорелейной линии тропосферной связи: О и П — оконечная и промежуточная приемо-передающие радиостанции; R — расстояние между станциями (по дуге земной поверхности); 1, 3 — радиопередатчики и радиоприемники оконечных и промежуточных станций; 2, 4 — приемо-передающие антенны оконечных и промежуточных станций; 5 — переизлучающие области тропосферы.
Яндекс.Метрика